Berichten aanmaken en versturen
Wat is het berichtenverkeer, welke berichttypes zijn er en hoe verstuur je deze via de ZilliZ berichtenapp? Lees hier hoe het berichtenverkeer werkt!
Bij het Ketenbureau i-Sociaaldomein kun je een gratis e-learning Zorgadministratie en berichtenverkeer volgen om meer inzicht te krijgen: E-learning Zorgadministratie en berichtenverkeer.
Uitleg berichtenverkeer
Betekenis van symbolen:
💠(gratis): informatie geldt alleen voor een gratis abonnement
🔆 (betaald): informatie geldt alleen voor een betaald abonnement
Het berichtenverkeer is een uitwisseling van berichten met de gemeente, volgens landelijk vastgestelde informatiestandaarden. Elk van deze standaarden is een verzameling regels en afspraken die ervoor zorgen dat cliëntgegevens elektronisch, gestandaardiseerd, kwalitatief en veilig worden uitgewisseld tussen alle gebruikers.
Een zorgaanbieder kan alleen berichten aanmaken voor de eigen AGB-code. Een gemeente is geen zorgaanbieder en kan alleen berichten aanmaken die namens de gemeente kunnen worden verzonden.
De berichten dienen met een technisch XML-bericht via Vecozo verstuurd te worden. De ZilliZ berichtenapp levert de software om die vertaalslag te maken. Vecozo is als het ware de brievenbus waar het bericht doorheen moet. Vecozo controleert of het bericht aan de iStandaarden voldoet. Dit vereist een nauwkeurige manier van invullen, om afkeur te voorkomen. Zorg dus dat je de invulinstructie nauwgezet volgt. Per bericht is een toelichting en invulinstructie in de kennisbank opgenomen.
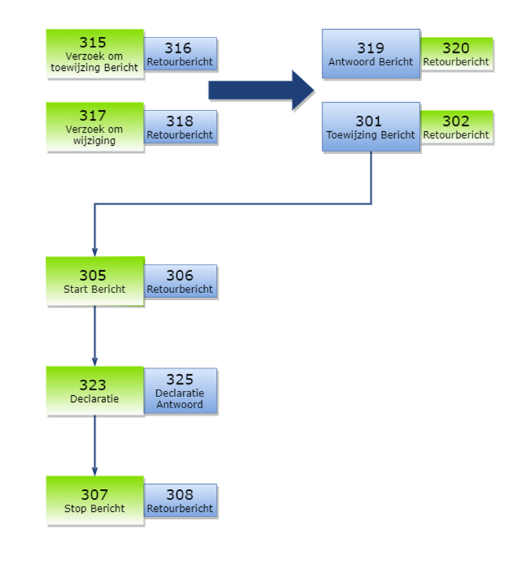
Er is volgens de iStandaarden een volgorde in het versturen van de berichten. Zie onderstaande afbeelding voor een schematische weergave.

De groene vlakken zijn berichten die je als zorgverlener verstuurt.
De blauwe berichten zijn de berichten die je als zorgverlener ontvangt.
Vanaf 2021 schrijven de iStandaarden voor dat het berichtenverkeer verplicht is. Dit betekent dat ook alle retourberichten (302 en 320) verplicht verstuurd moeten worden.
🔆 (betaald) Deze worden automatisch door de ZilliZ berichtenapp verzonden als je een directe koppeling met Vecozo hebt, dus bij een betaald abonnement.
💠(gratis) Als je geen directe koppeling met Vecozo hebt (bij een gratis abonnement) dan download je een retourbericht in de ZilliZ berichtenapp en upload je dit in Vecozo.
Toewijzing
Het berichtenverkeer begint met een Verzoek om Toewijzing (315) vanuit jou als zorgverlener of met een Toewijzingsbericht (301) vanuit de gemeente.
Na ontvangst van jouw verzoek om toewijzing (315) stuurt de gemeente een retourbericht (316). Als antwoord op je 315 kun je vervolgens een 319 of een 301 ontvangen. De gemeente heeft vijf werkdagen voor een eerste reactie op de 315. Het 319-bericht is het antwoord van de gemeente dat een verzoek is afgekeurd of nog in onderzoek is. Vervolgens heeft de gemeente zes weken als ze daarin aangeven dat het verzoek in onderzoek is, en dan weer vijf werkdagen om het resultaat van het onderzoek te communiceren. De totale looptijd van een verzoek om toewijzing kan dus in totaal acht weken beslaan.
Als je verzoek is afgekeurd kun je het beste navragen wat de precieze reden is, mogelijk krijg je wel een toewijzing als je het verzoek (315) aanpast.
Het 301 bericht is het antwoord van de gemeente dat een verzoek is goedgekeurd. Het is de toewijzing waarin staat welke zorg je mag leveren.
🔆 (betaald): Op een ontvangen 301- en 319-bericht wordt automatisch een 302 en 320 retourbericht naar de gemeente verstuurd als je een directe koppeling met Vecozo hebt.
💠(gratis): Als je geen directe koppeling met Vecozo hebt (bij een gratis abonnement) dan download je een retourbericht in de ZilliZ berichtenapp en upload je dit in Vecozo.
Starten
Zodra je bent gestart met zorg leveren dien je het startbericht (305) binnen 5 werkdagen na aanvang van de zorg te versturen. Je geeft hierin de daadwerkelijke startdatum aan. Vaak zal deze overeenkomen met de ingangsdatum van de toewijzing, maar deze kan ook afwijken (later starten). De gemeente bevestigt het ontvangen startbericht met het 306-retourbericht.
Let op: deze startdatum is niet leidend voor de declaraties. De begindatum die je eventueel in declaraties gebruikt is de begindatum uit het 301-bericht.
Declareren
Vervolgens kun je met ingang van de startdatum maandelijks declareren met een declaratiebericht (323). Je kunt pas declareren na afloop van een maand, ongeacht wat de einddatum is. De gemeente heeft 10 werkdagen om met een 325-bericht te laten weten of de declaratie is goedgekeurd of afgekeurd.
NB: Declaraties van vóór 2021 zijn niet meer mogelijk.
Wijzigen
Het Verzoek om wijziging (317) is bedoeld om een lopende toewijzing te wijzigen. Dit bericht gebruik je als je voor een cliënt al een 301 ontvangen hebt en je wilt het product wijzigen of een nieuw product toevoegen.
Als er sprake is van een Open beschikking of Wettelijke Verwijzing dan moet een 315-bericht gebruikt worden; dit kan per gemeente verschillen!
Als antwoord op een 317-bericht krijg je een 319- of een 301-bericht (net zoals bij een 315-bericht).
Stoppen
Wanneer je stopt met de zorglevering moet je binnen 5 werkdagen na het einde van de zorg een stopbericht (307) versturen waarin je de einddatum van de zorg aangeeft. De gemeente beantwoordt het stopbericht met een 308-retourbericht.
Let op: deze stopdatum is niet leidend voor de declaraties. De einddatum die je eventueel in declaraties gebruikt is de einddatum uit het 301-bericht.
Afkeur van berichten
Gemeenten beoordelen de inhoud van berichten. Het kan zijn dat de berichten om inhoudelijke redenen worden afgekeurd. Je kunt de afkeurreden dan lezen in het PDF-bestand van het retourbericht van de gemeente. Mocht de reden van afkeur niet duidelijk zijn, dan kun je het beste contact opnemen met de gemeente om toelichting te vragen.
Ook kan een bericht worden afgekeurd door Vecozo omdat deze niet aan de specificaties voldoet. Een veelvoorkomende foutmelding is de afkeur om technische redenen. In dat geval is meestal sprake van een invulfout. Je kunt in de kennisbank per foutmelding een instructie lezen: Foutmeldingen en afkeur.